瀏覽次數:次
一、行政執法主體信息
機構名稱:西咸新區消防救援支隊空港新城大隊
負 責 人:馬超
辦公地址:陜西省西咸新區空港新城景平大街
辦公時間:上午8:30-12:00 下午14:30-15:40
聯系電話:029-33636824
機構設置:大隊主要領導2名,分管領導1名,消防執法人員3名
執法的主要依據:《中華人民共和國消防法》、《陜西省消防條例》、《消防監督檢查規定》、《消防產品監督管理規定》、《社會消防技術服務管理規定》、《注冊消防工程師管理規定》、《高層民用建筑消防安全管理規定》等
執法權類別:行政許可、行政處罰、行政強制、行政檢查、行政確認
二、執法人員信息
姓 名:孟 偉
工作單位:西咸新區消防救援支隊空港新城大隊
執法范圍:西咸新區空港新城
證件編號:27130024011
姓 名:魯 萌
工作單位:西咸新區消防救援支隊空港新城大隊
執法范圍:西咸新區空港新城
證件編號:11203296
姓 名:吳 昊
工作單位:西咸新區消防救援支隊空港新城大隊
執法范圍:西咸新區空港新城
證件編號:11103789
三、大隊監督執法權責清單
1.定期分析消防安全形勢,向本級人民政府提出改進消防安全工作的意見和建議。
2.依法對機關、團體、企業、事業等單位履行消防安全職責情況實施監督抽查。
3.對公眾聚集場所實施投入使用、營業前消防安全檢查。
4.及時受理和查處舉報、投訴的各類消防違法行為。
5.根據火災規律和特點等消防安全需要,在火災多發季節、重大節日、重大活動前或者期間,以消防安全重點單位、人員密集場所為重點、非重點單位占一定比例組織監督抽查。
6.對檢查發現的火災隱患,依法督促整改、實施處罰,不及時消除隱患可能嚴重威脅公共安全的,依法依規對危險部位或場所采取臨時查封措施。
7.調查火災原因,統計火災損失。
8.對公安派出所、專職消防隊、志愿消防隊進行消防業務指導,對消防崗位工作人員進行教育和培訓,指導有關單位做好消防工作。
9.依法開展消防法律、法規的宣傳,并督促、指導、協助有關單位做好消防宣傳教育工作。
消防監督執法崗位權責清單
(一)大隊長崗位權責清單
1、大隊長為本單位消防執法工作第一責任人,簽發法律文書,對本單位消防執法質量負責。
2、組織開展社會化消防工作指導、消防監督檢查、火災事故調查、消防宣傳教育培訓以及公安派出所消防監督指導等消防監督執法工作。
3、按程序組織召開隊務會、執法例會、重大事項集體研究會,定期調度并檢查本單位消防監督干部工作落實情況,同時列管一定數量的消防安全重點單位。
4、熟悉全大隊消防監督執法業務工作,對全大隊人員工作和任務做到分工明確,定期檢查,督促各項工作任務的完成。
5、開展消防調查研究,分析消防安全形勢,及時向本級人民政府提出改進消防安全工作的意見和建議。
6、貫徹執行消防法律、法規,正確行使消防監督管理權。
(二)大隊政治教導員崗位權責清單
1、教育和帶領消防監督干部貫徹執行黨的路線、方針、政策和國家憲法、法律、法規、規章,貫徹執行上級的決議、命令、指示。
2、做好消防監督執法中的政治工作,有針對性地進行思想動員和開展宣傳鼓勵。
3、組織開展群眾性、爭創先進和學習英雄模范活動,加強典型培樹,定期評選表彰消防監督管理工作先進個人。
4、領導大隊法制審核工作。
5、宣傳貫徹國家有關防火設計技術規范,組織轄區內有關人員的業務培訓。
(三)大隊法制審核崗位權責清單
1、認真學習國家法律、法規及消防技術標準,熟練掌握消防監督有關規定,提高自身業務水平。
2、掌握消防監督執法情況,指導各類執法行為,負責規范性文件及具體行政行為的法律審核。
3、對消防法制宣傳教育工作提出意見,并組織實施。
4、做好大隊執法行為和規范性文件的法制審核工作。
5、積極做好消防行政訴訟、行政復議案件的材料準備工作。
(四)大隊消防監督檢查崗位權責清單
1、嚴格落實執法責任,熟悉掌握國家消防法律、法規、技術標準和轄區消防安全基本情況,熟練運用消防監督技術裝備,依法開展消防監督執法工作。
2、對公眾聚集場所投入使用、營業前進行消防安全檢查。
3、對單位履行法定消防安全職責情況進行監督抽查。消防安全重點單位作為監督抽查的重點,非消防安全重點單位在監督抽查的單位數量中占有一定比例。
4、對舉報投訴的消防安全違法行為進行核查。
5、根據本地區火災規律、特點等消防安全需要組織監督抽查;在火災多發季節,重大節日、重大活動前或期間,組織監督抽查。
6、督促機關、團體、企事業單位整改火災隱患,對檢查中發現的消防違法行為依法查處。
7、對公安派出所、專職消防隊、志愿消防隊進行消防業務指導,對消防崗位工作人員進行教育和培訓,指導社會單位做好消防工作。
(五)大隊火災調查崗位權責清單
1、認真學習火災調查業務知識,不斷提高火調業務水平。
2、加強對火災原因調查器材的維護保養,確保器材的完整好用。
3、根據受損單位和個人的申報、依法設立的價格鑒定機構出具的火災直接財產損失鑒定意見以及調查核實情況,按照有關規定,對火災直接經濟損失和人員傷亡進行如實統計。
4、火災發生后及時趕赴火災現場,根據現場勘驗、調查詢問和有關檢驗、鑒定意見等調查情況,及時作出起火原因的認定。
5、發生重、特大火災時應立即向上級報告,并積極開展火災原因調查。
6、認真做好火災統計工作,分析火災形勢,為開展社會消防管理提供依據。
| 權責清單 | |||||
| 序號 | 類別 | 職權名稱 | 法定依據 | 實施機構 | 救濟途徑 |
| 一 | 行政許可 | 共1項 | |||
| 1 | 公眾聚集場所在投入使用、營業前消防安全許可 | 《中華人民共和國消防法》第十五條公眾聚集場所投入使用、營業前消防安全檢查實行告知承諾管理。公眾聚集場所在投入使用、營業前,建設單位或者使用單位應當向場所所在地的縣級以上地方人民政府消防救援機構申請消防安全檢查,作出場所符合消防技術標準和管理規定的承諾,提交規定的材料,并對其承諾和材料的真實性負責。 消防救援機構對申請人提交的材料進行審查;申請材料齊全、符合法定形式的,應當予以許可。消防救援機構應當根據消防技術標準和管理規定,及時對作出承諾的公眾聚集場所進行核查。 申請人選擇不采用告知承諾方式辦理的,消防救援機構應當自受理申請之日起十個工作日內,根據消防技術標準和管理規定,對該場所進行檢查。經檢查符合消防安全要求的,應當予以許可。 公眾聚集場所未經消防救援機構許可的,不得投入使用、營業。消防安全檢查的具體辦法,由國務院應急管理部門制定。 | 消防救援大隊 | ||
| 二 | 行政處罰 | 共73項 | |||
| 1 | 對公眾聚集場所未經消防救援機構許可,擅自投入使用、營業的,或者經核查發現場所使用、營業情況與承諾內容不符的;核查發現公眾聚集場所使用、營業情況與承諾內容不符,經責令限期改正,逾期不整改或者整改后仍達不到要求的,依法撤銷相應許可的處罰 | 《中華人民共和國消防法》第五十八條違反本法規定,有下列行為之一的,由住房和城鄉建設主管部門、消防救援機構按照各自職權責令停止施工、停止使用或者停產停業,并處三萬元以上三十萬元以下罰款: (一)依法應當進行消防設計審查的建設工程,未經依法審查或者審查不合格,擅自施工的; (二)依法應當進行消防驗收的建設工程,未經消防驗收或者消防驗收不合格,擅自投入使用的; (三)本法第十三條規定的其他建設工程驗收后經依法抽查不合格,不停止使用的; (四)公眾聚集場所未經消防救援機構許可,擅自投入使用、營業的,或者經核查發現場所使用、營業情況與承諾內容不符的。 核查發現公眾聚集場所使用、營業情況與承諾內容不符,經責令限期改正,逾期不整改或者整改后仍達不到要求的,依法撤銷相應許可。 建設單位未依照本法規定在驗收后報住房和城鄉建設主管部門備案的,由住房和城鄉建設主管部門責令改正,處五千元以下罰款。 | 消防救援大隊 | 行政復議、行政訴訟 | |
| 2 | 對消防設施、器材、消防安全標志配置、設置不符合標準的處罰 | 《中華人民共和國消防法》第六十條單位違反本法規定,有下列行為之一的,責令改正,處五千元以上五萬元以下罰款: (一)消防設施、器材或者消防安全標志的配置、設置不符合國家標準、行業標準,或者未保持完好有效的; (二)損壞、挪用或者擅自拆除、停用消防設施、器材的; (三)占用、堵塞、封閉疏散通道、安全出口或者有其他妨礙安全疏散行為的; (四)埋壓、圈占、遮擋消火栓或者占用防火間距的; (五)占用、堵塞、封閉消防車通道,妨礙消防車通行的; (六)人員密集場所在門窗上設置影響逃生和滅火救援的障礙物的; (七)對火災隱患經消防救援機構通知后不及時采取措施消除的。 個人有前款第二項、第三項、第四項、第五項行為之一的,處警告或者五百元以下罰款。 有本條第一款第三項、第四項、第五項、第六項行為,經責令改正拒不改正的,強制執行,所需費用由違法行為人承擔。 | 消防救援大隊 | 行政復議、行政訴訟 | |
| 3 | 對消防設施、器材、消防安全標志未保持完好有效的處罰 | 《中華人民共和國消防法》第六十條單位違反本法規定,有下列行為之一的,責令改正,處五千元以上五萬元以下罰款: (一)消防設施、器材或者消防安全標志的配置、設置不符合國家標準、行業標準,或者未保持完好有效的; (二)損壞、挪用或者擅自拆除、停用消防設施、器材的; (三)占用、堵塞、封閉疏散通道、安全出口或者有其他妨礙安全疏散行為的; (四)埋壓、圈占、遮擋消火栓或者占用防火間距的; (五)占用、堵塞、封閉消防車通道,妨礙消防車通行的; (六)人員密集場所在門窗上設置影響逃生和滅火救援的障礙物的; (七)對火災隱患經消防救援機構通知后不及時采取措施消除的。 個人有前款第二項、第三項、第四項、第五項行為之一的,處警告或者五百元以下罰款。 有本條第一款第三項、第四項、第五項、第六項行為,經責令改正拒不改正的,強制執行,所需費用由違法行為人承擔。 | 消防救援大隊 | 行政復議、行政訴訟 | |
| 4 | 對損壞、挪用消防設施、器材的處罰 | 《中華人民共和國消防法》第六十條單位違反本法規定,有下列行為之一的,責令改正,處五千元以上五萬元以下罰款: (一)消防設施、器材或者消防安全標志的配置、設置不符合國家標準、行業標準,或者未保持完好有效的; (二)損壞、挪用或者擅自拆除、停用消防設施、器材的; (三)占用、堵塞、封閉疏散通道、安全出口或者有其他妨礙安全疏散行為的; (四)埋壓、圈占、遮擋消火栓或者占用防火間距的; (五)占用、堵塞、封閉消防車通道,妨礙消防車通行的; (六)人員密集場所在門窗上設置影響逃生和滅火救援的障礙物的; (七)對火災隱患經消防救援機構通知后不及時采取措施消除的。 個人有前款第二項、第三項、第四項、第五項行為之一的,處警告或者五百元以下罰款。 有本條第一款第三項、第四項、第五項、第六項行為,經責令改正拒不改正的,強制執行,所需費用由違法行為人承擔。 | 消防救援大隊 | 行政復議、行政訴訟 | |
| 5 | 對擅自停用、拆除消防設施、器材的處罰 | 《中華人民共和國消防法》第六十條單位違反本法規定,有下列行為之一的,責令改正,處五千元以上五萬元以下罰款: (一)消防設施、器材或者消防安全標志的配置、設置不符合國家標準、行業標準,或者未保持完好有效的; (二)損壞、挪用或者擅自拆除、停用消防設施、器材的; (三)占用、堵塞、封閉疏散通道、安全出口或者有其他妨礙安全疏散行為的; (四)埋壓、圈占、遮擋消火栓或者占用防火間距的; (五)占用、堵塞、封閉消防車通道,妨礙消防車通行的; (六)人員密集場所在門窗上設置影響逃生和滅火救援的障礙物的; (七)對火災隱患經消防救援機構通知后不及時采取措施消除的。 個人有前款第二項、第三項、第四項、第五項行為之一的,處警告或者五百元以下罰款。 有本條第一款第三項、第四項、第五項、第六項行為,經責令改正拒不改正的,強制執行,所需費用由違法行為人承擔。 | 消防救援大隊 | 行政復議、行政訴訟 | |
| 6 | 對占用、堵塞、封閉疏散通道、安全出口以及其他妨礙安全疏散行為的處罰 | 《中華人民共和國消防法》第六十條單位違反本法規定,有下列行為之一的,責令改正,處五千元以上五萬元以下罰款: (一)消防設施、器材或者消防安全標志的配置、設置不符合國家標準、行業標準,或者未保持完好有效的; (二)損壞、挪用或者擅自拆除、停用消防設施、器材的; (三)占用、堵塞、封閉疏散通道、安全出口或者有其他妨礙安全疏散行為的; (四)埋壓、圈占、遮擋消火栓或者占用防火間距的; (五)占用、堵塞、封閉消防車通道,妨礙消防車通行的; (六)人員密集場所在門窗上設置影響逃生和滅火救援的障礙物的; (七)對火災隱患經消防救援機構通知后不及時采取措施消除的。 個人有前款第二項、第三項、第四項、第五項行為之一的,處警告或者五百元以下罰款。 有本條第一款第三項、第四項、第五項、第六項行為,經責令改正拒不改正的,強制執行,所需費用由違法行為人承擔。 | 消防救援大隊 | 行政復議、行政訴訟 | |
| 7 | 對埋壓、圈占、遮擋消火栓的處罰 | 《中華人民共和國消防法》第六十條單位違反本法規定,有下列行為之一的,責令改正,處五千元以上五萬元以下罰款: (一)消防設施、器材或者消防安全標志的配置、設置不符合國家標準、行業標準,或者未保持完好有效的; (二)損壞、挪用或者擅自拆除、停用消防設施、器材的; (三)占用、堵塞、封閉疏散通道、安全出口或者有其他妨礙安全疏散行為的; (四)埋壓、圈占、遮擋消火栓或者占用防火間距的; (五)占用、堵塞、封閉消防車通道,妨礙消防車通行的; (六)人員密集場所在門窗上設置影響逃生和滅火救援的障礙物的; (七)對火災隱患經消防救援機構通知后不及時采取措施消除的。 個人有前款第二項、第三項、第四項、第五項行為之一的,處警告或者五百元以下罰款。 有本條第一款第三項、第四項、第五項、第六項行為,經責令改正拒不改正的,強制執行,所需費用由違法行為人承擔。 | 消防救援大隊 | 行政復議、行政訴訟 | |
| 8 | 對占用防火間距的處罰 | 《中華人民共和國消防法》第六十條單位違反本法規定,有下列行為之一的,責令改正,處五千元以上五萬元以下罰款: (一)消防設施、器材或者消防安全標志的配置、設置不符合國家標準、行業標準,或者未保持完好有效的; (二)損壞、挪用或者擅自拆除、停用消防設施、器材的; (三)占用、堵塞、封閉疏散通道、安全出口或者有其他妨礙安全疏散行為的; (四)埋壓、圈占、遮擋消火栓或者占用防火間距的; (五)占用、堵塞、封閉消防車通道,妨礙消防車通行的; (六)人員密集場所在門窗上設置影響逃生和滅火救援的障礙物的; (七)對火災隱患經消防救援機構通知后不及時采取措施消除的。 個人有前款第二項、第三項、第四項、第五項行為之一的,處警告或者五百元以下罰款。 有本條第一款第三項、第四項、第五項、第六項行為,經責令改正拒不改正的,強制執行,所需費用由違法行為人承擔。 | 消防救援大隊 | 行政復議、行政訴訟 | |
| 9 | 對占用、堵塞、封閉消防車通道的處罰 | 《中華人民共和國消防法》第六十條單位違反本法規定,有下列行為之一的,責令改正,處五千元以上五萬元以下罰款: (一)消防設施、器材或者消防安全標志的配置、設置不符合國家標準、行業標準,或者未保持完好有效的; (二)損壞、挪用或者擅自拆除、停用消防設施、器材的; (三)占用、堵塞、封閉疏散通道、安全出口或者有其他妨礙安全疏散行為的; (四)埋壓、圈占、遮擋消火栓或者占用防火間距的; (五)占用、堵塞、封閉消防車通道,妨礙消防車通行的; (六)人員密集場所在門窗上設置影響逃生和滅火救援的障礙物的; (七)對火災隱患經消防救援機構通知后不及時采取措施消除的。 個人有前款第二項、第三項、第四項、第五項行為之一的,處警告或者五百元以下罰款。 有本條第一款第三項、第四項、第五項、第六項行為,經責令改正拒不改正的,強制執行,所需費用由違法行為人承擔。 | 消防救援大隊 | 行政復議、行政訴訟 | |
| 10 | 對門窗設置影響逃生、滅火救援的障礙物的處罰 | 《中華人民共和國消防法》第六十條單位違反本法規定,有下列行為之一的,責令改正,處五千元以上五萬元以下罰款: (一)消防設施、器材或者消防安全標志的配置、設置不符合國家標準、行業標準,或者未保持完好有效的; (二)損壞、挪用或者擅自拆除、停用消防設施、器材的; (三)占用、堵塞、封閉疏散通道、安全出口或者有其他妨礙安全疏散行為的; (四)埋壓、圈占、遮擋消火栓或者占用防火間距的; (五)占用、堵塞、封閉消防車通道,妨礙消防車通行的; (六)人員密集場所在門窗上設置影響逃生和滅火救援的障礙物的; (七)對火災隱患經消防救援機構通知后不及時采取措施消除的。 個人有前款第二項、第三項、第四項、第五項行為之一的,處警告或者五百元以下罰款。 有本條第一款第三項、第四項、第五項、第六項行為,經責令改正拒不改正的,強制執行,所需費用由違法行為人承擔。 | 消防救援大隊 | 行政復議、行政訴訟 | |
| 11 | 對不及時消除火災隱患的處罰 | 《中華人民共和國消防法》第六十條單位違反本法規定,有下列行為之一的,責令改正,處五千元以上五萬元以下罰款: (一)消防設施、器材或者消防安全標志的配置、設置不符合國家標準、行業標準,或者未保持完好有效的; (二)損壞、挪用或者擅自拆除、停用消防設施、器材的; (三)占用、堵塞、封閉疏散通道、安全出口或者有其他妨礙安全疏散行為的; (四)埋壓、圈占、遮擋消火栓或者占用防火間距的; (五)占用、堵塞、封閉消防車通道,妨礙消防車通行的; (六)人員密集場所在門窗上設置影響逃生和滅火救援的障礙物的; (七)對火災隱患經消防救援機構通知后不及時采取措施消除的。 個人有前款第二項、第三項、第四項、第五項行為之一的,處警告或者五百元以下罰款。 有本條第一款第三項、第四項、第五項、第六項行為,經責令改正拒不改正的,強制執行,所需費用由違法行為人承擔。 | 消防救援大隊 | 行政復議、行政訴訟 | |
| 12 | 對易燃易爆危險品場所與居住場所設置在同一建筑物內的處罰 | 《中華人民共和國消防法》第六十一條生產、儲存、經營易燃易爆危險品的場所與居住場所設置在同一建筑物內,或者未與居住場所保持安全距離的,責令停產停業,并處五千元以上五萬元以下罰款。 生產、儲存、經營其他物品的場所與居住場所設置在同一建筑物內,不符合消防技術標準的,依照前款規定處罰。 | 消防救援大隊 | 行政復議、行政訴訟 | |
| 13 | 對易燃易爆危險品場所未與居住場所保持安全距離的處罰 | 《中華人民共和國消防法》第六十一條生產、儲存、經營易燃易爆危險品的場所與居住場所設置在同一建筑物內,或者未與居住場所保持安全距離的,責令停產停業,并處五千元以上五萬元以下罰款。 生產、儲存、經營其他物品的場所與居住場所設置在同一建筑物內,不符合消防技術標準的,依照前款規定處罰。 | 消防救援大隊 | 行政復議、行政訴訟 | |
| 14 | 對生產、儲存、經營其他物品的場所與居住場所設置在同一建筑物內不符合消防技術標準的處罰 | 《中華人民共和國消防法》第六十一條生產、儲存、經營易燃易爆危險品的場所與居住場所設置在同一建筑物內,或者未與居住場所保持安全距離的,責令停產停業,并處五千元以上五萬元以下罰款。 生產、儲存、經營其他物品的場所與居住場所設置在同一建筑物內,不符合消防技術標準的,依照前款規定處罰。 | 消防救援大隊 | 行政復議、行政訴訟 | |
| 15 | 對違規進入生產、儲存易燃易爆危險品場所的處罰 | 《中華人民共和國消防法》第六十三條違反本法規定,有下列行為之一的,處警告或者五百元以下罰款;情節嚴重的,處五日以下拘留: (一)違反消防安全規定進入生產、儲存易燃易爆危險品場所的; (二)違反規定使用明火作業或者在具有火災、爆炸危險的場所吸煙、使用明火的。 | 消防救援大隊 | 行政復議、行政訴訟 | |
| 16 | 對違規使用明火作業的處罰 | 《中華人民共和國消防法》第六十三條違反本法規定,有下列行為之一的,處警告或者五百元以下罰款;情節嚴重的,處五日以下拘留: (一)違反消防安全規定進入生產、儲存易燃易爆危險品場所的; (二)違反規定使用明火作業或者在具有火災、爆炸危險的場所吸煙、使用明火的。 | 消防救援大隊 | 行政復議、行政訴訟 | |
| 17 | 對在具有火災、爆炸危險的場所吸煙、使用明火的處罰 | 《中華人民共和國消防法》第六十三條違反本法規定,有下列行為之一的,處警告或者五百元以下罰款;情節嚴重的,處五日以下拘留: (一)違反消防安全規定進入生產、儲存易燃易爆危險品場所的; (二)違反規定使用明火作業或者在具有火災、爆炸危險的場所吸煙、使用明火的。 | 消防救援大隊 | 行政復議、行政訴訟 | |
| 18 | 對指使、強令他人違反消防安全規定冒險作業的處罰 | 《中華人民共和國消防法》第六十四條違反本法規定,有下列行為之一,尚不構成犯罪的,處十日以上十五日以下拘留,可以并處五百元以下罰款;情節較輕的,處警告或者五百元以下罰款: (一)指使或者強令他人違反消防安全規定,冒險作業的; (二)過失引起火災的; (三)在火災發生后阻攔報警,或者負有報告職責的人員不及時報警的; (四)擾亂火災現場秩序,或者拒不執行火災現場指揮員指揮,影響滅火救援的; (五)故意破壞或者偽造火災現場的; (六)擅自拆封或者使用被消防救援機構查封的場所、部位的。 | 消防救援大隊 | 行政復議、行政訴訟 | |
| 19 | 對過失引起火災的處罰 | 《中華人民共和國消防法》第六十四條違反本法規定,有下列行為之一,尚不構成犯罪的,處十日以上十五日以下拘留,可以并處五百元以下罰款;情節較輕的,處警告或者五百元以下罰款: (一)指使或者強令他人違反消防安全規定,冒險作業的; (二)過失引起火災的; (三)在火災發生后阻攔報警,或者負有報告職責的人員不及時報警的; (四)擾亂火災現場秩序,或者拒不執行火災現場指揮員指揮,影響滅火救援的; (五)故意破壞或者偽造火災現場的; (六)擅自拆封或者使用被消防救援機構查封的場所、部位的。 | 消防救援大隊 | 行政復議、行政訴訟 | |
| 20 | 對阻攔、不及時報告火警的處罰 | 《中華人民共和國消防法》第六十四條違反本法規定,有下列行為之一,尚不構成犯罪的,處十日以上十五日以下拘留,可以并處五百元以下罰款;情節較輕的,處警告或者五百元以下罰款: (一)指使或者強令他人違反消防安全規定,冒險作業的; (二)過失引起火災的; (三)在火災發生后阻攔報警,或者負有報告職責的人員不及時報警的; (四)擾亂火災現場秩序,或者拒不執行火災現場指揮員指揮,影響滅火救援的; (五)故意破壞或者偽造火災現場的; (六)擅自拆封或者使用被消防救援機構查封的場所、部位的。 | 消防救援大隊 | 行政復議、行政訴訟 | |
| 21 | 對擾亂火災現場秩序的處罰 | 《中華人民共和國消防法》第六十四條違反本法規定,有下列行為之一,尚不構成犯罪的,處十日以上十五日以下拘留,可以并處五百元以下罰款;情節較輕的,處警告或者五百元以下罰款: (一)指使或者強令他人違反消防安全規定,冒險作業的; (二)過失引起火災的; (三)在火災發生后阻攔報警,或者負有報告職責的人員不及時報警的; (四)擾亂火災現場秩序,或者拒不執行火災現場指揮員指揮,影響滅火救援的; (五)故意破壞或者偽造火災現場的; (六)擅自拆封或者使用被消防救援機構查封的場所、部位的。 | 消防救援大隊 | 行政復議、行政訴訟 | |
| 22 | 對拒不執行火災現場指揮員指揮的處罰 | 《中華人民共和國消防法》第六十四條違反本法規定,有下列行為之一,尚不構成犯罪的,處十日以上十五日以下拘留,可以并處五百元以下罰款;情節較輕的,處警告或者五百元以下罰款: (一)指使或者強令他人違反消防安全規定,冒險作業的; (二)過失引起火災的; (三)在火災發生后阻攔報警,或者負有報告職責的人員不及時報警的; (四)擾亂火災現場秩序,或者拒不執行火災現場指揮員指揮,影響滅火救援的; (五)故意破壞或者偽造火災現場的; (六)擅自拆封或者使用被消防救援機構查封的場所、部位的。 | 消防救援大隊 | 行政復議、行政訴訟 | |
| 23 | 對故意破壞、偽造火災現場的處罰 | 《中華人民共和國消防法》第六十四條違反本法規定,有下列行為之一,尚不構成犯罪的,處十日以上十五日以下拘留,可以并處五百元以下罰款;情節較輕的,處警告或者五百元以下罰款: (一)指使或者強令他人違反消防安全規定,冒險作業的; (二)過失引起火災的; (三)在火災發生后阻攔報警,或者負有報告職責的人員不及時報警的; (四)擾亂火災現場秩序,或者拒不執行火災現場指揮員指揮,影響滅火救援的; (五)故意破壞或者偽造火災現場的; (六)擅自拆封或者使用被消防救援機構查封的場所、部位的。 | 消防救援大隊 | 行政復議、行政訴訟 | |
| 24 | 對擅自拆封、使用被公安機關消防機構查封場所、部位的處罰 | 《中華人民共和國消防法》第六十四條違反本法規定,有下列行為之一,尚不構成犯罪的,處十日以上十五日以下拘留,可以并處五百元以下罰款;情節較輕的,處警告或者五百元以下罰款: (一)指使或者強令他人違反消防安全規定,冒險作業的; (二)過失引起火災的; (三)在火災發生后阻攔報警,或者負有報告職責的人員不及時報警的; (四)擾亂火災現場秩序,或者拒不執行火災現場指揮員指揮,影響滅火救援的; (五)故意破壞或者偽造火災現場的; (六)擅自拆封或者使用被消防救援機構查封的場所、部位的。 | 消防救援大隊 | 行政復議、行政訴訟 | |
| 25 | 對人員密集場所使用不合格或者國家命令淘汰的消防產品逾期未改的處罰 | 《中華人民共和國消防法》第六十五條違反本法規定,生產、銷售不合格的消防產品或者國家明令淘汰的消防產品的,由產品質量監督部門或者工商行政管理部門依照《中華人民共和國產品質量法》的規定從重處罰。 人員密集場所使用不合格的消防產品或者國家明令淘汰的消防產品的,責令限期改正;逾期不改正的,處五千元以上五萬元以下罰款,并對其直接負責的主管人員和其他直接責任人員處五百元以上二千元以下罰款;情節嚴重的,責令停產停業。 消防救援機構對于本條第二款規定的情形,除依法對使用者予以處罰外,應當將發現不合格的消防產品和國家明令淘汰的消防產品的情況通報產品質量監督部門、工商行政管理部門。產品質量監督部門、工商行政管理部門應當對生產者、銷售者依法及時查處。 《消防產品監督管理規定》第三十六條人員密集場所使用不符合市場準入的消防產品的,由公安機關消防機構責令限期改正;逾期不改正的,依照《中華人民共和國消防法》第六十五條第二款處罰。 非人員密集場所使用不符合市場準入的消防產品、不合格的消防產品或者國家明令淘汰的消防產品的,由公安機關消防機構責令限期改正;逾期不改正的,對非經營性場所處五百元以上一千元以下罰款,對經營性場所處五千元以上一萬元以下罰款,并對直接負責的主管人員和其他直接責任人員處五百元以下罰款。 | 消防救援大隊 | 行政復議、行政訴訟 | |
| 26 | 對非人員密集場所使用不符合市場準入、不合格、國家明令淘汰的消防產品逾期未改的處罰 | 《消防產品監督管理規定》第三十六條人員密集場所使用不符合市場準入的消防產品的,由公安機關消防機構責令限期改正;逾期不改正的,依照《中華人民共和國消防法》第六十五條第二款處罰。 非人員密集場所使用不符合市場準入的消防產品、不合格的消防產品或者國家明令淘汰的消防產品的,由公安機關消防機構責令限期改正;逾期不改正的,對非經營性場所處五百元以上一千元以下罰款,對經營性場所處五千元以上一萬元以下罰款,并對直接負責的主管人員和其他直接責任人員處五百元以下罰款。 | 消防救援大隊 | 行政復議、行政訴訟 | |
| 27 | 對電器產品的安裝、使用不符合規定的處罰 | 《中華人民共和國消防法》第六十六條電器產品、燃氣用具的安裝、使用及其線路、管路的設計、敷設、維護保養、檢測不符合消防技術標準和管理規定的,責令限期改正;逾期不改正的,責令停止使用,可以并處一千元以上五千元以下罰款。 | 消防救援大隊 | 行政復議、行政訴訟 | |
| 28 | 對燃氣用具的安裝、使用不符合規定的處罰 | 《中華人民共和國消防法》第六十六條電器產品、燃氣用具的安裝、使用及其線路、管路的設計、敷設、維護保養、檢測不符合消防技術標準和管理規定的,責令限期改正;逾期不改正的,責令停止使用,可以并處一千元以上五千元以下罰款。 | 消防救援大隊 | 行政復議、行政訴訟 | |
| 29 | 對電器線路的設計、敷設、維護保養、檢測不符合規定的處罰 | 《中華人民共和國消防法》第六十六條電器產品、燃氣用具的安裝、使用及其線路、管路的設計、敷設、維護保養、檢測不符合消防技術標準和管理規定的,責令限期改正;逾期不改正的,責令停止使用,可以并處一千元以上五千元以下罰款。 | 消防救援大隊 | 行政復議、行政訴訟 | |
| 30 | 對燃氣管道的設計、敷設、維護保養、檢測不符合規定的處罰 | 《中華人民共和國消防法》第六十六條電器產品、燃氣用具的安裝、使用及其線路、管路的設計、敷設、維護保養、檢測不符合消防技術標準和管理規定的,責令限期改正;逾期不改正的,責令停止使用,可以并處一千元以上五千元以下罰款。 | 消防救援大隊 | 行政復議、行政訴訟 | |
| 31 | 對不履行消防安全職責的逾期未改的處罰 | 《中華人民共和國消防法》第六十七條機關、團體、企業、事業等單位違反本法第十六條、第十七條、第十八條、第二十一條第二款規定的,責令限期改正;逾期不改正的,對其直接負責的主管人員和其他直接責任人員依法給予處分或者給予警告處罰。 《中華人民共和國消防法》第十六條機關、團體、企業、事業等單位應當履行下列消防安全職責: (一)落實消防安全責任制,制定本單位的消防安全制度、消防安全操作規程,制定滅火和應急疏散預案; (二)按照國家標準、行業標準配置消防設施、器材,設置消防安全標志,并定期組織檢驗、維修,確保完好有效; (三)對建筑消防設施每年至少進行一次全面檢測,確保完好有效,檢測記錄應當完整準確,存檔備查; (四)保障疏散通道、安全出口、消防車通道暢通,保證防火防煙分區、防火間距符合消防技術標準; (五)組織防火檢查,及時消除火災隱患; (六)組織進行有針對性的消防演練; (七)法律、法規規定的其他消防安全職責。 單位的主要負責人是本單位的消防安全責任人。 《中華人民共和國消防法》第十七條縣級以上地方人民政府消防救援機構應當將發生火災可能性較大以及發生火災可能造成重大的人身傷亡或者財產損失的單位,確定為本行政區域內的消防安全重點單位,并由應急管理部門報本級人民政府備案。 消防安全重點單位除應當履行本法第十六條規定的職責外,還應當履行下列消防安全職責: (一)確定消防安全管理人,組織實施本單位的消防安全管理工作; (二)建立消防檔案,確定消防安全重點部位,設置防火標志,實行嚴格管理; (三)實行每日防火巡查,并建立巡查記錄; (四)對職工進行崗前消防安全培訓,定期組織消防安全培訓和消防演練。 《中華人民共和國消防法》第十八條同一建筑物由兩個以上單位管理或者使用的,應當明確各方的消防安全責任,并確定責任人對共用的疏散通道、安全出口、建筑消防設施和消防車通道進行統一管理。 住宅區的物業服務企業應當對管理區域內的共用消防設施進行維護管理,提供消防安全防范服務。 《中華人民共和國消防法》第二十一條禁止在具有火災、爆炸危險的場所吸煙、使用明火。因施工等特殊情況需要使用明火作業的,應當按照規定事先辦理審批手續,采取相應的消防安全措施;作業人員應當遵守消防安全規定。 進行電焊、氣焊等具有火災危險作業的人員和自動消防系統的操作人員,必須持證上崗,并遵守消防安全操作規程。 | 消防救援大隊 | 行政復議、行政訴訟 | |
| 32 | 對不履行組織、引導在場人員疏散義務的處罰 | 《中華人民共和國消防法》第六十八條人員密集場所發生火災,該場所的現場工作人員不履行組織、引導在場人員疏散的義務,情節嚴重,尚不構成犯罪的,處五日以上十日以下拘留。 | 消防救援大隊 | 行政復議、行政訴訟 | |
| 33 | 對消防技術服務機構不具備從業條件從事消防技術服務活動的處罰 | 《中華人民共和國消防法》第六十九條消防設施維護保養檢測、消防安全評估等消防技術服務機構,不具備從業條件從事消防技術服務活動或者出具虛假文件的,由消防救援機構責令改正,處五萬元以上十萬元以下罰款,并對直接負責的主管人員和其他直接責任人員處一萬元以上五萬元以下罰款;不按照國家標準、行業標準開展消防技術服務活動的,責令改正,處五萬元以下罰款,并對直接負責的主管人員和其它直接責任人員處一萬元以下罰款;有違法所得的,并處沒收違法所得;給他人造成損失的,依法承擔賠償責任;情節嚴重的,依法責令停止執業或者吊銷相應資格;造成重大損失的,由相關部門吊銷營業執照,并對有關責任人員采取終身市場禁入措施。 前款規定的機構出具失實文件,給他人造成損失的,依法承擔賠償責任;造成重大損失的,由消防救援機構依法責令停止執業或者吊銷相應資格,由相關部門吊銷營業執照,并對有關責任人員采取終身市場禁入措施。 | 消防救援大隊 | 行政復議、行政訴訟 | |
| 34 | 對消防技術服務機構出具虛假文件的處罰 | 《中華人民共和國消防法》第六十九條消防設施維護保養檢測、消防安全評估等消防技術服務機構,不具備從業條件從事消防技術服務活動或者出具虛假文件的,由消防救援機構責令改正,處五萬元以上十萬元以下罰款,并對直接負責的主管人員和其他直接責任人員處一萬元以上五萬元以下罰款;不按照國家標準、行業標準開展消防技術服務活動的,責令改正,處五萬元以下罰款,并對直接負責的主管人員和其它直接責任人員處一萬元以下罰款;有違法所得的,并處沒收違法所得;給他人造成損失的,依法承擔賠償責任;情節嚴重的,依法責令停止執業或者吊銷相應資格;造成重大損失的,由相關部門吊銷營業執照,并對有關責任人員采取終身市場禁入措施。 前款規定的機構出具失實文件,給他人造成損失的,依法承擔賠償責任;造成重大損失的,由消防救援機構依法責令停止執業或者吊銷相應資格,由相關部門吊銷營業執照,并對有關責任人員采取終身市場禁入措施。 | 消防救援大隊 | 行政復議、行政訴訟 | |
| 35 | 對消防技術服務機構不按照國家標準、行業標準開展消防技術服務活動的處罰 | 《中華人民共和國消防法》第六十九條消防設施維護保養檢測、消防安全評估等消防技術服務機構,不具備從業條件從事消防技術服務活動或者出具虛假文件的,由消防救援機構責令改正,處五萬元以上十萬元以下罰款,并對直接負責的主管人員和其他直接責任人員處一萬元以上五萬元以下罰款;不按照國家標準、行業標準開展消防技術服務活動的,責令改正,處五萬元以下罰款,并對直接負責的主管人員和其它直接責任人員處一萬元以下罰款;有違法所得的,并處沒收違法所得;給他人造成損失的,依法承擔賠償責任;情節嚴重的,依法責令停止執業或者吊銷相應資格;造成重大損失的,由相關部門吊銷營業執照,并對有關責任人員采取終身市場禁入措施。 前款規定的機構出具失實文件,給他人造成損失的,依法承擔賠償責任;造成重大損失的,由消防救援機構依法責令停止執業或者吊銷相應資格,由相關部門吊銷營業執照,并對有關責任人員采取終身市場禁入措施。 | 消防救援大隊 | 行政復議、行政訴訟 | |
| 36 | 對消防技術服務機構出具失實文件的處罰 | 《中華人民共和國消防法》第六十九條消防設施維護保養檢測、消防安全評估等消防技術服務機構,不具備從業條件從事消防技術服務活動或者出具虛假文件的,由消防救援機構責令改正,處五萬元以上十萬元以下罰款,并對直接負責的主管人員和其他直接責任人員處一萬元以上五萬元以下罰款;不按照國家標準、行業標準開展消防技術服務活動的,責令改正,處五萬元以下罰款,并對直接負責的主管人員和其它直接責任人員處一萬元以下罰款;有違法所得的,并處沒收違法所得;給他人造成損失的,依法承擔賠償責任;情節嚴重的,依法責令停止執業或者吊銷相應資格;造成重大損失的,由相關部門吊銷營業執照,并對有關責任人員采取終身市場禁入措施。 前款規定的機構出具失實文件,給他人造成損失的,依法承擔賠償責任;造成重大損失的,由消防救援機構依法責令停止執業或者吊銷相應資格,由相關部門吊銷營業執照,并對有關責任人員采取終身市場禁入措施。 | 消防救援大隊 | 行政復議、行政訴訟 | |
| 37 | 對違規存在易燃易爆危險品,違反國家規定的安全間距建設易燃易爆危險物品的生產設施、儲存場所的處罰 | 《陜西省消防條例》第五十九條 違反本條例第三十一條第一款、第二款規定,存放易燃易爆危險品,或者違反國家規定的安全間距建設易燃易爆危險物品的生產設施、儲存場所的,責令改正或者停產停業,并處五千元以上五萬元以下罰款。 | 消防救援大隊 | 行政復議、行政訴訟 | |
| 38 | 對允許未取得消防職業資格證書人員上崗作業的處罰 | 《陜西省消防條例》第六十條違反本條例第三十條第三款、第三十三條第二款規定,允許未取得職業資格證書人員上崗作業的,責令改正,對單位處一千元以上一萬元以下罰款。 《陜西省消防條例》第三十條禁止在易燃易爆危險的場所吸煙或者擅自動用明火。確須明火作業的,必須經本單位消防安全責任人審批,并采取消防安全措施。 禁止人員密集場所在營業、使用期間進行電焊、氣焊、氣割、砂輪切割等具有火災危險的施工、維修作業。 從事電焊、氣焊、氣割、砂輪切割以及其他具有火災、爆炸危險作業的人員,必須持證上崗,遵守消防安全操作規程。 《陜西省消防條例》第三十三條下列人員應當接受消防安全培訓: (一)機關、團體、企業事業單位的消防安全責任人、專(兼)職消防人員; (二)公眾聚集場所的有關從業人員; (三)建設工程的消防設計、施工、工程監理人員; (四)從事建筑消防設施管理、檢測、維護的人員; (五)從事消防產品檢測、維修、質量認證等消防技術服務機構的從業人員; (六)從事易燃易爆危險物品運輸、管理、操作的人員; (七)從事建筑內部裝飾、裝修的設計、施工技術人員; (八)居民委員會、村民委員會負責人,專職消防隊、志愿消防隊負責人。 自動消防系統的操作人員,應當持有相應的上崗證書,實際操作技能水平滿足崗位需要。 | 消防救援大隊 | 行政復議、行政訴訟 | |
| 39 | 對在農業收獲季節焚燒秸稈、麥茬的處罰 | 《陜西省消防條例》第六十二條違反本條例第三十七條規定,在農業收獲季節焚燒秸稈、麥茬的,責令停止違法行為,可并處五十元以上二百元以下罰款。 《陜西省消防條例》第三十七條禁止在農業收獲季節焚燒秸稈、麥茬。 縣(市、區)、鄉(鎮)人民政府和村民委員會在農業收獲季節應當加強消防宣傳教育,落實防火措施和責任。消防救援機構、公安派出所在農業收獲季節應當進行消防安全檢查,查處焚燒秸稈、麥茬和其他違反消防安全規定的行為。 | 消防救援大隊 | 行政復議、行政訴訟 | |
| 40 | 對敷設電線、使用電器產品和燃氣用具不符合消防安全規定,或者超負荷用電、違規操作的處罰 | 《陜西省消防條例》第六十三條違反本條例第三十八條第二款規定,敷設電線、使用電器產品和燃氣用具不符合消防安全規定,或者超負荷用電、違規操作,存在安全隱患的,責令改正,逾期未改正的,責令停止使用,并處一千元以上五千元以下罰款。 《陜西省消防條例》第三十八條供電企業應當對供電設施、線路定期檢測,及時更換、改造老化供電設施和線路,對私接亂拉電線、超負荷用電等影響消防安全的行為,可以停止供電。 單位和個人敷設電線、使用電器產品和燃氣用具應當符合消防安全規定,并定期檢測、清洗和維護,及時更新老化電氣線路,不得超負荷用電、違規操作。 | 消防救援大隊 | 行政復議、行政訴訟 | |
| 41 | 對冒用其他社會消防技術服務機構名義從事社會消防技術服務活動的處罰 | 《社會消防技術服務管理規定》第二十六條 消防技術服務機構違反本規定,冒用其他消防技術服務機構名義從事社會消防技術服務活動的,責令改正,處2萬元以上3萬元以下罰款。 | 消防救援大隊 | 行政復議、行政訴訟 | |
| 42 | 對注冊消防工程師兼職執業的處罰 | 《社會消防技術服務管理規定》第二十七條消防技術服務機構違反本規定,有下列情形之一的,責令改正,處1萬元以上2萬元以下罰款: (一)所屬注冊消防工程師同時在兩個以上社會組織執業的; (二)指派無相應資格從業人員從事社會消防技術服務活動的; (三)轉包、分包消防技術服務項目的。 對有前款第一項行為的注冊消防工程師,處5000元以上1萬元以下罰款。 | 消防救援大隊 | 行政復議、行政訴訟 | |
| 43 | 對指派無資格人員從事社會消防技術服務活動的處罰 | 《社會消防技術服務管理規定》第二十七條消防技術服務機構違反本規定,有下列情形之一的,責令改正,處1萬元以上2萬元以下罰款: (一)所屬注冊消防工程師同時在兩個以上社會組織執業的; (二)指派無相應資格從業人員從事社會消防技術服務活動的; (三)轉包、分包消防技術服務項目的。 對有前款第一項行為的注冊消防工程師,處5000元以上1萬元以下罰款。 | 消防救援大隊 | 行政復議、行政訴訟 | |
| 44 | 對轉包、分包消防技術服務項目的處罰 | 《社會消防技術服務管理規定》第二十七條消防技術服務機構違反本規定,有下列情形之一的,責令改正,處1萬元以上2萬元以下罰款: (一)所屬注冊消防工程師同時在兩個以上社會組織執業的; (二)指派無相應資格從業人員從事社會消防技術服務活動的; (三)轉包、分包消防技術服務項目的。 對有前款第一項行為的注冊消防工程師,處5000元以上1萬元以下罰款。 | 消防救援大隊 | 行政復議、行政訴訟 | |
| 45 | 對未設立技術負責人、未明確項目負責人的處罰 | 《社會消防技術服務管理規定》第二十八條 消防技術服務機構違反本規定,有下列情形之一的,責令改正,處1萬元以下罰款: (一)未設立技術負責人、未明確項目負責人的; (二)出具的書面結論文件未經技術負責人、項目負責人簽名、蓋章,或者未加蓋消防技術服務機構印章的; (三)承接業務未依法與委托人簽訂消防技術服務合同的; (四)消防設施維護保養檢測機構的項目負責人或者消防設施操作員未到現場實地開展工作的; (五)未建立或者保管消防技術服務檔案的; (六)未公示營業執照、工作程序、收費標準、從業守則、注冊消防工程師注冊證書、投訴電話等事項的。 | 消防救援大隊 | 行政復議、行政訴訟 | |
| 46 | 對出具的書面結論文件未簽名、蓋章的處罰 | 《社會消防技術服務管理規定》第二十八條 消防技術服務機構違反本規定,有下列情形之一的,責令改正,處1萬元以下罰款: (一)未設立技術負責人、未明確項目負責人的; (二)出具的書面結論文件未經技術負責人、項目負責人簽名、蓋章,或者未加蓋消防技術服務機構印章的; (三)承接業務未依法與委托人簽訂消防技術服務合同的; (四)消防設施維護保養檢測機構的項目負責人或者消防設施操作員未到現場實地開展工作的; (五)未建立或者保管消防技術服務檔案的; (六)未公示營業執照、工作程序、收費標準、從業守則、注冊消防工程師注冊證書、投訴電話等事項的。 | 消防救援大隊 | 行政復議、行政訴訟 | |
| 47 | 對未依法簽訂消防技術服務合同的處罰 | 《社會消防技術服務管理規定》第二十八條 消防技術服務機構違反本規定,有下列情形之一的,責令改正,處1萬元以下罰款: (一)未設立技術負責人、未明確項目負責人的; (二)出具的書面結論文件未經技術負責人、項目負責人簽名、蓋章,或者未加蓋消防技術服務機構印章的; (三)承接業務未依法與委托人簽訂消防技術服務合同的; (四)消防設施維護保養檢測機構的項目負責人或者消防設施操作員未到現場實地開展工作的; (五)未建立或者保管消防技術服務檔案的; (六)未公示營業執照、工作程序、收費標準、從業守則、注冊消防工程師注冊證書、投訴電話等事項的。 | 消防救援大隊 | 行政復議、行政訴訟 | |
| 48 | 對消防設施維護保養檢測機構的項目負責人或者消防設施操作員未到現場實地開展工作的處罰 | 《社會消防技術服務管理規定》第二十八條 消防技術服務機構違反本規定,有下列情形之一的,責令改正,處1萬元以下罰款: (一)未設立技術負責人、未明確項目負責人的; (二)出具的書面結論文件未經技術負責人、項目負責人簽名、蓋章,或者未加蓋消防技術服務機構印章的; (三)承接業務未依法與委托人簽訂消防技術服務合同的; (四)消防設施維護保養檢測機構的項目負責人或者消防設施操作員未到現場實地開展工作的; (五)未建立或者保管消防技術服務檔案的; (六)未公示營業執照、工作程序、收費標準、從業守則、注冊消防工程師注冊證書、投訴電話等事項的。 | 消防救援大隊 | 行政復議、行政訴訟 | |
| 49 | 對未建立或者保管消防技術服務檔案的處罰 | 《社會消防技術服務管理規定》第二十八條 消防技術服務機構違反本規定,有下列情形之一的,責令改正,處1萬元以下罰款: (一)未設立技術負責人、未明確項目負責人的; (二)出具的書面結論文件未經技術負責人、項目負責人簽名、蓋章,或者未加蓋消防技術服務機構印章的; (三)承接業務未依法與委托人簽訂消防技術服務合同的; (四)消防設施維護保養檢測機構的項目負責人或者消防設施操作員未到現場實地開展工作的; (五)未建立或者保管消防技術服務檔案的; (六)未公示營業執照、工作程序、收費標準、從業守則、注冊消防工程師注冊證書、投訴電話等事項的。 | 消防救援大隊 | 行政復議、行政訴訟 | |
| 50 | 對未公示營業執照、工作程序、收費標準、從業守則、注冊消防工程師注冊證書、投訴電話等事項的處罰 | 《社會消防技術服務管理規定》第二十八條 消防技術服務機構違反本規定,有下列情形之一的,責令改正,處1萬元以下罰款: (一)未設立技術負責人、未明確項目負責人的; (二)出具的書面結論文件未經技術負責人、項目負責人簽名、蓋章,或者未加蓋消防技術服務機構印章的; (三)承接業務未依法與委托人簽訂消防技術服務合同的; (四)消防設施維護保養檢測機構的項目負責人或者消防設施操作員未到現場實地開展工作的; (五)未建立或者保管消防技術服務檔案的; (六)未公示營業執照、工作程序、收費標準、從業守則、注冊消防工程師注冊證書、投訴電話等事項的。 | 消防救援大隊 | 行政復議、行政訴訟 | |
| 51 | 對未按規定公示消防技術服務信息的處罰 | 《社會消防技術服務管理規定》第三十條 消防設施維護保養檢測機構未按照本規定要求在經其維護保養的消防設施所在建筑的醒目位置上公示消防技術服務信息的,責令改正,處5000元以下罰款。 | 消防救援大隊 | 行政復議、行政訴訟 | |
| 52 | 對在高層民用建筑內進行電焊、氣焊等明火作業,未履行動火審批手續、進行公告的處罰 | 《高層民用建筑消防安全管理規定》第四十七條 違反本規定,有下列行為之一的,由消防救援機構責令改正,對經營性單位和個人處2000元以上10000元以下罰款,對非經營性單位和個人處500元以上1000元以下罰款: (一)在高層民用建筑內進行電焊、氣焊等明火作業,未履行動火審批手續、進行公告,或者未落實消防現場監護措施的; (二)高層民用建筑設置的戶外廣告牌、外裝飾妨礙防煙排煙、逃生和滅火救援,或者改變、破壞建筑立面防火結構的; (三)未設置外墻外保溫材料提示性和警示性標識,或者未及時修復破損、開裂和脫落的外墻外保溫系統的; (四)未按照規定落實消防控制室值班制度,或者安排不具備相應條件的人員值班的; (五)未按照規定建立專職消防隊、志愿消防隊等消防組織的; (六)因維修等需要停用建筑消防設施未進行公告、未制定應急預案或者未落實防范措施的; (七)在高層民用建筑的公共門廳、疏散走道、樓梯間、安全出口停放電動自行車或者為電動自行車充電,拒不改正的。 | 消防救援大隊 | 行政復議、行政訴訟 | |
| 53 | 對在高層民用建筑內進行電焊、氣焊等明火作業,未落實消防現場監護措施的處罰 | 《高層民用建筑消防安全管理規定》第四十七條 違反本規定,有下列行為之一的,由消防救援機構責令改正,對經營性單位和個人處2000元以上10000元以下罰款,對非經營性單位和個人處500元以上1000元以下罰款: (一)在高層民用建筑內進行電焊、氣焊等明火作業,未履行動火審批手續、進行公告,或者未落實消防現場監護措施的; (二)高層民用建筑設置的戶外廣告牌、外裝飾妨礙防煙排煙、逃生和滅火救援,或者改變、破壞建筑立面防火結構的; (三)未設置外墻外保溫材料提示性和警示性標識,或者未及時修復破損、開裂和脫落的外墻外保溫系統的; (四)未按照規定落實消防控制室值班制度,或者安排不具備相應條件的人員值班的; (五)未按照規定建立專職消防隊、志愿消防隊等消防組織的; (六)因維修等需要停用建筑消防設施未進行公告、未制定應急預案或者未落實防范措施的; (七)在高層民用建筑的公共門廳、疏散走道、樓梯間、安全出口停放電動自行車或者為電動自行車充電,拒不改正的。 | 消防救援大隊 | 行政復議、行政訴訟 | |
| 54 | 對高層民用建筑設置的戶外廣告牌、外裝飾妨礙防煙排煙、逃生和滅火救援的處罰 | 《高層民用建筑消防安全管理規定》第四十七條 違反本規定,有下列行為之一的,由消防救援機構責令改正,對經營性單位和個人處2000元以上10000元以下罰款,對非經營性單位和個人處500元以上1000元以下罰款: (一)在高層民用建筑內進行電焊、氣焊等明火作業,未履行動火審批手續、進行公告,或者未落實消防現場監護措施的; (二)高層民用建筑設置的戶外廣告牌、外裝飾妨礙防煙排煙、逃生和滅火救援,或者改變、破壞建筑立面防火結構的; (三)未設置外墻外保溫材料提示性和警示性標識,或者未及時修復破損、開裂和脫落的外墻外保溫系統的; (四)未按照規定落實消防控制室值班制度,或者安排不具備相應條件的人員值班的; (五)未按照規定建立專職消防隊、志愿消防隊等消防組織的; (六)因維修等需要停用建筑消防設施未進行公告、未制定應急預案或者未落實防范措施的; (七)在高層民用建筑的公共門廳、疏散走道、樓梯間、安全出口停放電動自行車或者為電動自行車充電,拒不改正的。 | 消防救援大隊 | 行政復議、行政訴訟 | |
| 55 | 對高層民用建筑設置的戶外廣告牌、外裝飾改變、破壞建筑立面防火結構的處罰 | 《高層民用建筑消防安全管理規定》第四十七條 違反本規定,有下列行為之一的,由消防救援機構責令改正,對經營性單位和個人處2000元以上10000元以下罰款,對非經營性單位和個人處500元以上1000元以下罰款: (一)在高層民用建筑內進行電焊、氣焊等明火作業,未履行動火審批手續、進行公告,或者未落實消防現場監護措施的; (二)高層民用建筑設置的戶外廣告牌、外裝飾妨礙防煙排煙、逃生和滅火救援,或者改變、破壞建筑立面防火結構的; (三)未設置外墻外保溫材料提示性和警示性標識,或者未及時修復破損、開裂和脫落的外墻外保溫系統的; (四)未按照規定落實消防控制室值班制度,或者安排不具備相應條件的人員值班的; (五)未按照規定建立專職消防隊、志愿消防隊等消防組織的; (六)因維修等需要停用建筑消防設施未進行公告、未制定應急預案或者未落實防范措施的; (七)在高層民用建筑的公共門廳、疏散走道、樓梯間、安全出口停放電動自行車或者為電動自行車充電,拒不改正的。 | 消防救援大隊 | 行政復議、行政訴訟 | |
| 56 | 對高層民用建筑未設置外墻外保溫材料提示性和警示性標識的處罰 | 《高層民用建筑消防安全管理規定》第四十七條 違反本規定,有下列行為之一的,由消防救援機構責令改正,對經營性單位和個人處2000元以上10000元以下罰款,對非經營性單位和個人處500元以上1000元以下罰款: (一)在高層民用建筑內進行電焊、氣焊等明火作業,未履行動火審批手續、進行公告,或者未落實消防現場監護措施的; (二)高層民用建筑設置的戶外廣告牌、外裝飾妨礙防煙排煙、逃生和滅火救援,或者改變、破壞建筑立面防火結構的; (三)未設置外墻外保溫材料提示性和警示性標識,或者未及時修復破損、開裂和脫落的外墻外保溫系統的; (四)未按照規定落實消防控制室值班制度,或者安排不具備相應條件的人員值班的; (五)未按照規定建立專職消防隊、志愿消防隊等消防組織的; (六)因維修等需要停用建筑消防設施未進行公告、未制定應急預案或者未落實防范措施的; (七)在高層民用建筑的公共門廳、疏散走道、樓梯間、安全出口停放電動自行車或者為電動自行車充電,拒不改正的。 | 消防救援大隊 | 行政復議、行政訴訟 | |
| 57 | 對高層民用建筑未及時修復破損、開裂和脫落的外墻外保溫系統的處罰 | 《高層民用建筑消防安全管理規定》第四十七條 違反本規定,有下列行為之一的,由消防救援機構責令改正,對經營性單位和個人處2000元以上10000元以下罰款,對非經營性單位和個人處500元以上1000元以下罰款: (一)在高層民用建筑內進行電焊、氣焊等明火作業,未履行動火審批手續、進行公告,或者未落實消防現場監護措施的; (二)高層民用建筑設置的戶外廣告牌、外裝飾妨礙防煙排煙、逃生和滅火救援,或者改變、破壞建筑立面防火結構的; (三)未設置外墻外保溫材料提示性和警示性標識,或者未及時修復破損、開裂和脫落的外墻外保溫系統的; (四)未按照規定落實消防控制室值班制度,或者安排不具備相應條件的人員值班的; (五)未按照規定建立專職消防隊、志愿消防隊等消防組織的; (六)因維修等需要停用建筑消防設施未進行公告、未制定應急預案或者未落實防范措施的; (七)在高層民用建筑的公共門廳、疏散走道、樓梯間、安全出口停放電動自行車或者為電動自行車充電,拒不改正的。 | 消防救援大隊 | 行政復議、行政訴訟 | |
| 58 | 對高層民用建筑未按照規定落實消防控制室值班制度的處罰 | 《高層民用建筑消防安全管理規定》第四十七條 違反本規定,有下列行為之一的,由消防救援機構責令改正,對經營性單位和個人處2000元以上10000元以下罰款,對非經營性單位和個人處500元以上1000元以下罰款: (一)在高層民用建筑內進行電焊、氣焊等明火作業,未履行動火審批手續、進行公告,或者未落實消防現場監護措施的; (二)高層民用建筑設置的戶外廣告牌、外裝飾妨礙防煙排煙、逃生和滅火救援,或者改變、破壞建筑立面防火結構的; (三)未設置外墻外保溫材料提示性和警示性標識,或者未及時修復破損、開裂和脫落的外墻外保溫系統的; (四)未按照規定落實消防控制室值班制度,或者安排不具備相應條件的人員值班的; (五)未按照規定建立專職消防隊、志愿消防隊等消防組織的; (六)因維修等需要停用建筑消防設施未進行公告、未制定應急預案或者未落實防范措施的; (七)在高層民用建筑的公共門廳、疏散走道、樓梯間、安全出口停放電動自行車或者為電動自行車充電,拒不改正的。 | 消防救援大隊 | 行政復議、行政訴訟 | |
| 59 | 對高層民用建筑安排不具備相應條件的人員在消防控制室值班的處罰 | 《高層民用建筑消防安全管理規定》第四十七條 違反本規定,有下列行為之一的,由消防救援機構責令改正,對經營性單位和個人處2000元以上10000元以下罰款,對非經營性單位和個人處500元以上1000元以下罰款: (一)在高層民用建筑內進行電焊、氣焊等明火作業,未履行動火審批手續、進行公告,或者未落實消防現場監護措施的; (二)高層民用建筑設置的戶外廣告牌、外裝飾妨礙防煙排煙、逃生和滅火救援,或者改變、破壞建筑立面防火結構的; (三)未設置外墻外保溫材料提示性和警示性標識,或者未及時修復破損、開裂和脫落的外墻外保溫系統的; (四)未按照規定落實消防控制室值班制度,或者安排不具備相應條件的人員值班的; (五)未按照規定建立專職消防隊、志愿消防隊等消防組織的; (六)因維修等需要停用建筑消防設施未進行公告、未制定應急預案或者未落實防范措施的; (七)在高層民用建筑的公共門廳、疏散走道、樓梯間、安全出口停放電動自行車或者為電動自行車充電,拒不改正的。 | 消防救援大隊 | 行政復議、行政訴訟 | |
| 60 | 對高層民用建筑未按照規定建立專職消防隊、志愿消防隊等消防組織的處罰 | 《高層民用建筑消防安全管理規定》第四十七條 違反本規定,有下列行為之一的,由消防救援機構責令改正,對經營性單位和個人處2000元以上10000元以下罰款,對非經營性單位和個人處500元以上1000元以下罰款: (一)在高層民用建筑內進行電焊、氣焊等明火作業,未履行動火審批手續、進行公告,或者未落實消防現場監護措施的; (二)高層民用建筑設置的戶外廣告牌、外裝飾妨礙防煙排煙、逃生和滅火救援,或者改變、破壞建筑立面防火結構的; (三)未設置外墻外保溫材料提示性和警示性標識,或者未及時修復破損、開裂和脫落的外墻外保溫系統的; (四)未按照規定落實消防控制室值班制度,或者安排不具備相應條件的人員值班的; (五)未按照規定建立專職消防隊、志愿消防隊等消防組織的; (六)因維修等需要停用建筑消防設施未進行公告、未制定應急預案或者未落實防范措施的; (七)在高層民用建筑的公共門廳、疏散走道、樓梯間、安全出口停放電動自行車或者為電動自行車充電,拒不改正的。 | 消防救援大隊 | 行政復議、行政訴訟 | |
| 61 | 對高層民用建筑因維修等需要停用建筑消防設施未進行公告、未制定應急預案或者未落實防范措施的處罰 | 《高層民用建筑消防安全管理規定》第四十七條 違反本規定,有下列行為之一的,由消防救援機構責令改正,對經營性單位和個人處2000元以上10000元以下罰款,對非經營性單位和個人處500元以上1000元以下罰款: (一)在高層民用建筑內進行電焊、氣焊等明火作業,未履行動火審批手續、進行公告,或者未落實消防現場監護措施的; (二)高層民用建筑設置的戶外廣告牌、外裝飾妨礙防煙排煙、逃生和滅火救援,或者改變、破壞建筑立面防火結構的; (三)未設置外墻外保溫材料提示性和警示性標識,或者未及時修復破損、開裂和脫落的外墻外保溫系統的; (四)未按照規定落實消防控制室值班制度,或者安排不具備相應條件的人員值班的; (五)未按照規定建立專職消防隊、志愿消防隊等消防組織的; (六)因維修等需要停用建筑消防設施未進行公告、未制定應急預案或者未落實防范措施的; (七)在高層民用建筑的公共門廳、疏散走道、樓梯間、安全出口停放電動自行車或者為電動自行車充電,拒不改正的。 | 消防救援大隊 | 行政復議、行政訴訟 | |
| 62 | 對在高層民用建筑的公共門廳、疏散走道、樓梯間、安全出口停放電動自行車或者為電動自行車充電,拒不改正的處罰 | 《高層民用建筑消防安全管理規定》第四十七條 違反本規定,有下列行為之一的,由消防救援機構責令改正,對經營性單位和個人處2000元以上10000元以下罰款,對非經營性單位和個人處500元以上1000元以下罰款: (一)在高層民用建筑內進行電焊、氣焊等明火作業,未履行動火審批手續、進行公告,或者未落實消防現場監護措施的; (二)高層民用建筑設置的戶外廣告牌、外裝飾妨礙防煙排煙、逃生和滅火救援,或者改變、破壞建筑立面防火結構的; (三)未設置外墻外保溫材料提示性和警示性標識,或者未及時修復破損、開裂和脫落的外墻外保溫系統的; (四)未按照規定落實消防控制室值班制度,或者安排不具備相應條件的人員值班的; (五)未按照規定建立專職消防隊、志愿消防隊等消防組織的; (六)因維修等需要停用建筑消防設施未進行公告、未制定應急預案或者未落實防范措施的; (七)在高層民用建筑的公共門廳、疏散走道、樓梯間、安全出口停放電動自行車或者為電動自行車充電,拒不改正的。 | 消防救援大隊 | 行政復議、行政訴訟 | |
| 63 | 對違反規定私拉電線(纜)為電動車輛充電或者電動車輛進樓入戶充電,拒不改正的處罰 | 《陜西省物業服務管理條例》第一百零七條物業服務區域內有下列行為之一的,由有關部門按照下列規定予以查處: (六)違反本條例第七十八條第一款第(六)項規定,違規停車堵塞消防通道的,由公安機關或者消防救援機構依照相關法律、法規予以處罰。違反規定私拉電線(纜)為電動車輛充電或者動進樓入戶充電的,由公安機關或者防救援機構責令改正;拒不改正的,處二百元以上一千元以下罰款。 《陜西省物業服務管理條例》第七十八條物業服務區域內不得有下列行為: (六)違反有關規定任意停放機動車和非機動車、私拉電線(纜)為電動車輛充電或者電動車輛進樓入戶充電的; | 消防救援大隊 | 行政復議、行政訴訟 | |
| 64 | 對任意傾倒垃圾、堆放雜物,導致消防通道或者疏散通道被占用、堵塞、封閉,逾期拒不改正的處罰 | 《陜西省物業服務管理條例》第一百零七條 物業服務區域內有下列行為之一的,由有關部門按照下列規定予以查處: (八)違反本條例第七十八條第一款第(八)項規定任意傾倒垃圾、 堆放雜物,導致消防通道或者疏散通道被占用、堵塞、封閉的,由公安機關或者消防救援機構責令限期改正;逾期拒不改正的,強制執行,所需費用由違法行為人承擔,并對單位處五千元以上五萬元下罰款,對個人處五百元的罰款。占用、堵塞、封閉其他共有部分的,由城市管理綜合執法部門給予警告并責令限期改正;逾期拒不改正的,對單位處二千元以上二萬元以下罰款,對個人處二百元以上五百元以下罰款。 《陜西省物業服務管理條例》第七十八條 物業服務區域內不得有下列行為: (八)任意傾倒垃圾、堆放雜物、高空拋物; | 消防救援大隊 | 行政復議、行政訴訟 | |
| 65 | 對申請人隱瞞有關情況或者提供虛假材料申請注冊,聘用單位為申請人提供虛假注冊申請材料的處罰 | 《注冊消防工程師管理規定》第四十九條隱瞞有關情況或者提供虛假材料申請注冊的,公安機關消防機構不予受理或者不予許可,申請人在1年內不得再次申請注冊;聘用單位為申請人提供虛假注冊申請材料的,同時對聘用單位處1萬元以上3萬元以下罰款。 | 行政復議、行政訴訟 | ||
| 66 | 對申請人以欺騙、賄賂等不正當手段取得注冊消防工程師資格注冊的處罰 | 《注冊消防工程師管理規定》第五十條申請人以欺騙、賄賂等不正當手段取得注冊消防工程師資格注冊的,原注冊審批部門應當撤銷其注冊,并處1萬元以下罰款;申請人在3年內不得再次申請注冊。 | 行政復議、行政訴訟 | ||
| 67 | 對未經注冊擅自以注冊消防工程師名義執業,或者被依法注銷注冊后繼續執業的處罰 | 《注冊消防工程師管理規定》第五十一條未經注冊擅自以注冊消防工程師名義執業,或者被依法注銷注冊后繼續執業的,責令停止違法活動,處1萬元以上3萬元以下罰款。 | 行政復議、行政訴訟 | ||
| 68 | 對注冊消防工程師有需要變更注冊的情形,未經注冊審批部門準予變更注冊而繼續執業的處罰 | 《注冊消防工程師管理規定》第五十二條注冊消防工程師有需要變更注冊的情形,未經注冊審批部門準予變更注冊而繼續執業的,責令改正,處1000元以上1萬元以下罰款。 | 消防救援大隊 | 行政復議、行政訴訟 | |
| 69 | 對注冊消防工程師聘用單位出具的消防安全技術文件,未經注冊消防工程師簽名或者加蓋執業印章的處罰 | 《注冊消防工程師管理規定》第五十三條注冊消防工程師聘用單位出具的消防安全技術文件,未經注冊消防工程師簽名或者加蓋執業印章的,責令改正,處1000元以上1萬元以下罰款。 | 消防救援大隊 | 行政復議、行政訴訟 | |
| 70 | 對未按照國家標準、行業標準開展執業活動的處罰 | 《注冊消防工程師管理規定》第五十四條注冊消防工程師未按照國家標準、行業標準開展執業活動,減少執業活動項目內容、數量,或者執業活動質量不符合國家標準、行業標準的,責令改正,處1000元以上1萬元以下罰款。 | 消防救援大隊 | 行政復議、行政訴訟 | |
| 71 | 對以個人名義承接執業業務、開展執業活動的處罰 | 《注冊消防工程師管理規定》第五十五條注冊消防工程師有下列行為之一的,責令改正,處1萬元以上2萬元以下罰款: (一)以個人名義承接執業業務、開展執業活動的; (二)變造、倒賣、出租、出借或者以其他形式轉讓資格證書、注冊證、執業印章的; (三)超出本人執業范圍或者聘用單位業務范圍開展執業活動的。 | 消防救援大隊 | 行政復議、行政訴訟 | |
| 72 | 對注冊消防工程師變造、倒賣、出租、出借或者以其他形式轉讓資格證書、注冊證、執業印章的處罰 | 《注冊消防工程師管理規定》第五十五條注冊消防工程師有下列行為之一的,責令改正,處1萬元以上2萬元以下罰款: (一)以個人名義承接執業業務、開展執業活動的; (二)變造、倒賣、出租、出借或者以其他形式轉讓資格證書、注冊證、執業印章的; (三)超出本人執業范圍或者聘用單位業務范圍開展執業活動的。 | 消防救援大隊 | 行政復議、行政訴訟 | |
| 73 | 對超出本人執業范圍或者聘用單位業務范圍開展執業活動的處罰 | 《注冊消防工程師管理規定》第五十五條注冊消防工程師有下列行為之一的,責令改正,處1萬元以上2萬元以下罰款: (一)以個人名義承接執業業務、開展執業活動的; (二)變造、倒賣、出租、出借或者以其他形式轉讓資格證書、注冊證、執業印章的; (三)超出本人執業范圍或者聘用單位業務范圍開展執業活動的。 | 消防救援大隊 | 行政復議、行政訴訟 | |
| 三 | 行政強制 | 共3項 | |||
| 1 | 對經責令改正拒不改正的強制執行 | 《中華人民共和國消防法》第六十條單位違反本法規定,有下列行為之一的,責令改正,處五千元以上五萬元以下罰款: (一)消防設施、器材或者消防安全標志的配置、設置不符合國家標準、行業標準,或者未保持完好有效的; (二)損壞、挪用或者擅自拆除、停用消防設施、器材的; (三)占用、堵塞、封閉疏散通道、安全出口或者有其他妨礙安全疏散行為的; (四)埋壓、圈占、遮擋消火栓或者占用防火間距的; (五)占用、堵塞、封閉消防車通道,妨礙消防車通行的; (六)人員密集場所在門窗上設置影響逃生和滅火救援的障礙物的; (七)對火災隱患經消防救援機構通知后不及時采取措施消除的。 個人有前款第二項、第三項、第四項、第五項行為之一的,處警告或者五百元以下罰款。 有本條第一款第三項、第四項、第五項、第六項行為,經責令改正拒不改正的,強制執行,所需費用由違法行為人承擔。 | 消防救援大隊 | 行政復議、行政訴訟 | |
| 2 | 對當事人逾期不執行停產、停業使用、停止施工決定的強制執行 | 《中華人民共和國消防法》第七十條本法規定的行政處罰,除應當由公安機關依照《中華人民共和國治安管理處罰法》的有關規定決定的外,由住房和城鄉建設主管部門、消防救援機構按照各自職權決定。 被責令停止施工、停止使用、停產停業的,應當在整改后向作出決定的部門或者機構報告,經檢查合格,方可恢復施工、使用、生產、經營。 當事人逾期不執行停產停業、停止使用、停止施工決定的,由作出決定的部門或者機構強制執行。 責令停產停業,對經濟和社會生活影響較大的,由住房和城鄉建設主管部門或者應急管理部門報請本級人民政府依法決定。 | 消防救援大隊 | 行政復議、行政訴訟 | |
| 3 | 對存在不及時消除可能嚴重威脅公共安全火災隱患的場所或者部位的臨時查封 | 《中華人民共和國消防法》第五十四條消防救援機構在消防監督檢查中發現火災隱患的,應當通知有關單位或者個人立即采取措施消除隱患;不及時消除隱患可能嚴重威脅公共安全的,消防救援機構應當依照規定對危險部位或者場所采取臨時查封措施。 《消防監督檢查規定》(公安部令第120號)第二十二條 公安機關消防機構在消防監督檢查中發現火災隱患,應當通知有關單位或者個人立即采取措施消除;對具有下列情形之一,不及時消除可能嚴重威脅公共安全的,應當對危險部位或者場所予以臨時查封: (一)疏散通道、安全出口數量不足或者嚴重堵塞,已不具備安全疏散條件的; (二)建筑消防設施嚴重損壞,不再具備防火滅火功能的; (三)人員密集場所違反消防安全規定,使用、儲存易燃易爆危險品的; (四)公眾聚集場所違反消防技術標準,采用易燃、可燃材料裝修,可能導致重大人員傷亡的; (五)其他可能嚴重威脅公共安全的火災隱患。 臨時查封期限不得超過三十日。臨時查封期限屆滿后,當事人仍未消除火災隱患的,公安機關消防機構可以再次依法予以臨時查封。 | 消防救援大隊 | 行政復議、行政訴訟 | |
| 四 | 行政檢查 | 共4項 | |||
| 1 | 對消防安全的監督檢查 | 《中華人民共和國消防法》第五十三條消防救援機構應當對機關、團體、企業、事業等單位遵守消防法律、法規的情況依法進行監督檢查。公安派出所可以負責日常消防監督檢查、開展消防宣傳教育,具體辦法由國務院公安部門規定。 消防救援機構、公安派出所的工作人員進行消防監督檢查,應當出示證件。 《消防監督檢查規定》(公安部令第120號)第六條消防監督檢查的形式有: (一)對公眾聚集場所在投入使用、營業前的消防安全檢查; (二)對單位履行法定消防安全職責情況的監督抽查; (三)對舉報投訴的消防安全違法行為的核查; (四)對大型群眾性活動舉辦前的消防安全檢查; (五)根據需要進行的其他消防監督檢查。 | 消防救援大隊 | ||
| 2 | 對社會消防技術服務機構的監督管理 | 《社會消防技術服務管理規定》第十九條 縣級以上人民政府消防救援機構依照有關法律、法規和本規定,對本行政區域內的社會消防技術服務活動實施監督管理。 消防技術服務機構及其從業人員對消防救援機構依法進行的監督管理應當協助和配合,不得拒絕或者阻撓。 《社會消防技術服務管理規定》第二十一條縣級以上人民政府消防救援機構對社會消防技術服務活動開展監督檢查的形式有: (一)結合日常消防監督檢查工作,對消防技術服務質量實施監督抽查; (二)根據需要實施專項檢查; (三)發生火災事故后實施倒查; (四)對舉報投訴和交辦移送的消防技術服務機構及其從業人員的違法從業行為進行核查。 開展社會消防技術服務活動監督檢查可以根據實際需要,通過網上核查、服務單位實地核查、機構辦公場所現場檢查等方式實施。 | 消防救援大隊 | ||
| 3 | 對使用領域的消防產品的監督檢查 | 《消防產品監督管理規定》第二十一條 公安機關消防機構對使用領域的消防產品質量進行監督檢查,實行日常監督檢查和監督抽查相結合的方式。 | 消防救援大隊 | ||
| 4 | 對注冊消防工程師的執業活動的監督管理 | 《注冊消防工程師管理規定》第三十八條縣級以上公安機關消防機構依照有關法律、法規和本規定,對本行政區域內注冊消防工程師的執業活動實施監督管理。 注冊消防工程師及其聘用單位對公安機關消防機構依法進行的監督管理應當協助與配合,不得拒絕或者阻撓。 《注冊消防工程師管理規定》第三十九條省級公安機關消防機構應當制定對注冊消防工程師執業活動的監督抽查計劃。縣級以上地方公安機關消防機構應當根據監督抽查計劃,結合日常消防監督檢查工作,對注冊消防工程師的執業活動實施監督抽查。 公安機關消防機構對注冊消防工程師的執業活動實施監督抽查時,檢查人員不得少于2人,并應當表明執法身份。 | 消防救援大隊 | ||
| 五 | 行政確認 | 共1項 | |||
| 1 | 火災事故認定和復核 | 《中華人民共和國消防法》第五十一條 消防救援機構有權根據需要封閉火災現場,負責調查火災原因,統計火災損失。 火災撲滅后,發生火災的單位和相關人員應當按照機關消防救援機構的要求保護現場,接受事故調查,如實提供與火災有關的情況。 消防機構根據火災現場勘驗、調查情況和有關的檢驗、鑒定意見,及時制作火災事故認定書,作為處理火災事故的證據。 《火災事故調查規定》(公安部令第121號)第三十五條 當事人對火災事故認定有異議的,可以自火災事故認定書送達之日起十五日內,向上一級公安機關消防機構提出書面復核申請;對省級人民政府公安機關消防機構作出的火災事故認定有異議的,向省級人民政府公安機關提出書面復核申請。 復核申請應當載明申請人的基本情況,被申請人的名稱,復核請求,申請復核的主要事實、理由和證據,申請人的簽名或者蓋章,申請復核的日期。 | 消防救援大隊 | 行政復核 | |
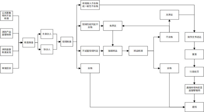
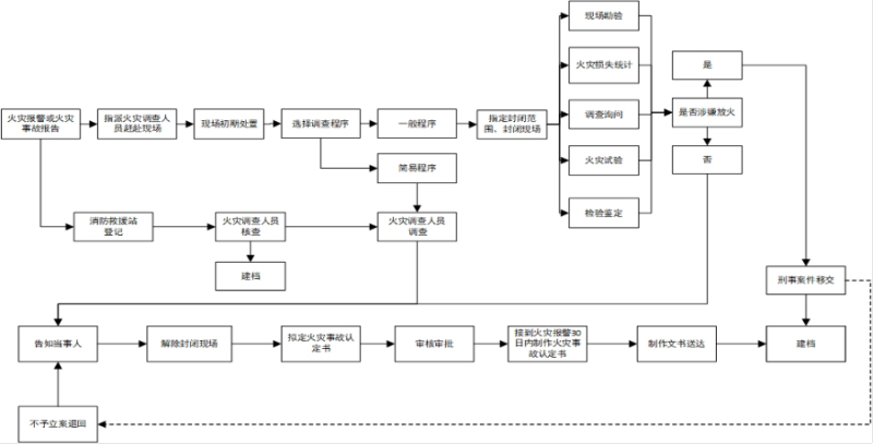
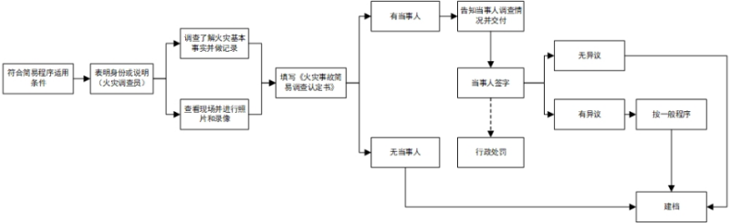
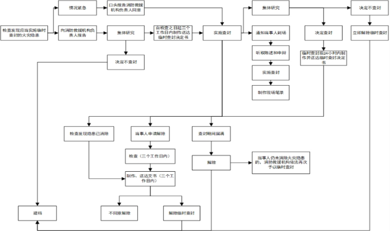
四、消防監督執法流程
消防監督檢查流程

消防產品監督檢查流程

火災事故認定流程

火災事故認定簡易調查流程

火災事故認定復核流程

行政處罰一般程序流程

行政強制臨時查封流程

公眾聚集場所投入使用、營業前消防安全檢查(告知承諾制)工作流程

公眾聚集場所投入使用、營業前消防安全檢查(一般程序)工作流程
